謝志昇 Chih-Sheng Hsieh
- 文章分類: 傑出研究獎名單
- 8/17/2021
國立臺灣大學經濟系副教授

學歷
- 美國俄亥俄州州立大學經濟學博士 (2013)
- 國立臺灣大學經濟學碩士 (2004)
- 國立臺灣大學經濟學學士 (2002)
經歷
- 國立臺灣大學經濟系副教授 (2019/8 ~ 迄今)
- 香港中文大學經濟系助理教授 (2013/8 ~ 2019/7)
結合經濟學理論和統計模型 分析社會網絡的形成
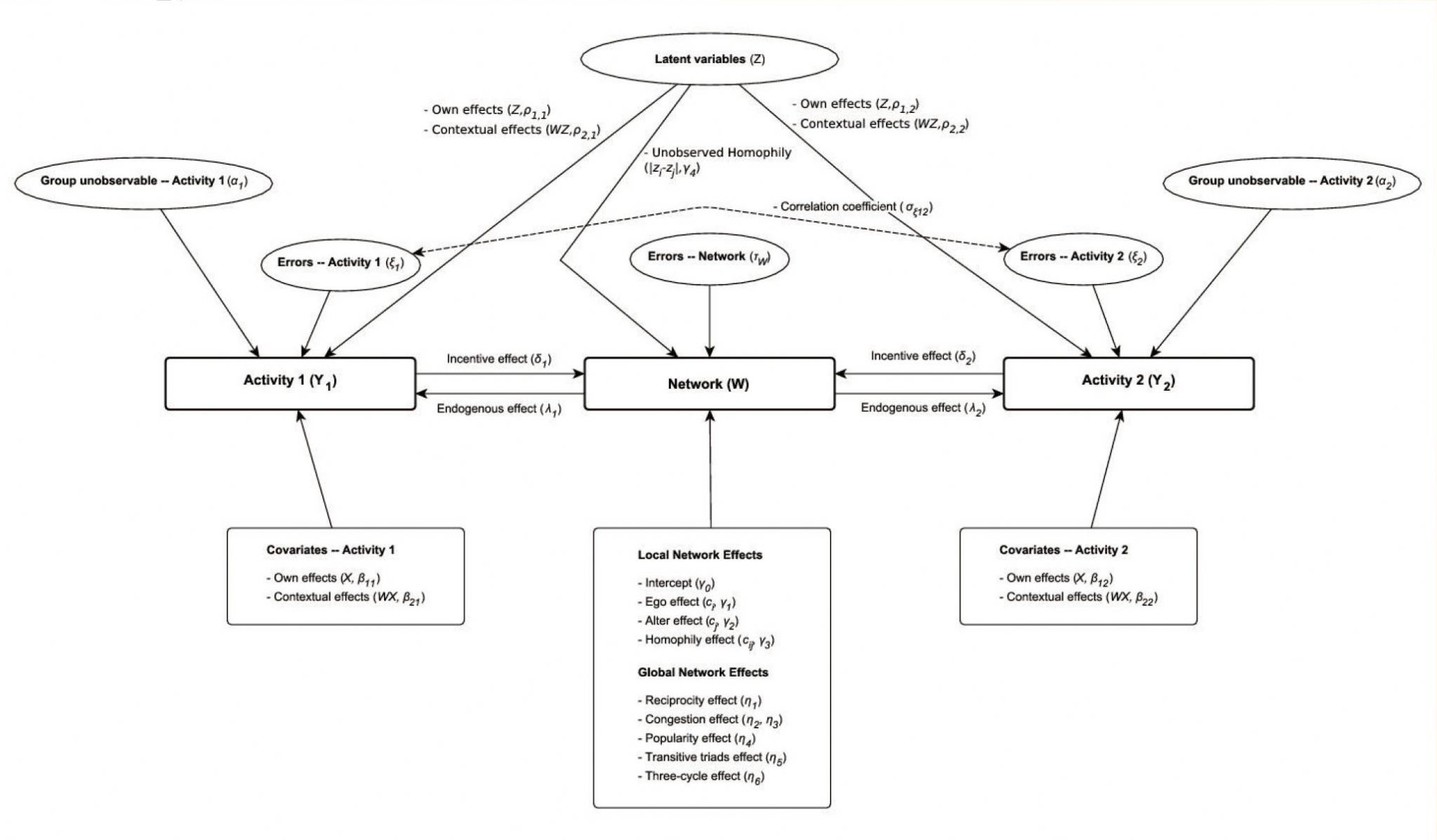
本人的研究重心,在於提供社會及經濟網絡資料所使用的計量方法。以下簡述一個近期的代表期刊著作,為結合經濟學理論和統計模型來進行同儕效果 (peer effect) 的估計和分析網絡如何形成 (network formation)。
Hsieh et al. (2020 Quantitative Economics) 針對橫斷面網絡資料如何形成,提出一套新的實證模型。此模型完整考慮各類文獻上所提出的網絡形成特色,包括結點之間可觀測 (observable) 和不可觀測 (unobservable) 的同質性 (homophily effect);各連結之間的依賴性 (link dependence);以及在網絡互動下的行為誘因如何反饋網絡形成。其中,如何處理連結之間的依賴性和網絡互動下的行為誘因、如何反饋網絡形成,是此文討論的重心。
此文章借助統計文獻上的指數隨機圖形模型 (Exponential Random Graph Model, ERGM),來處理這兩項重要的網絡形成機制。由於統計上普遍使用的指數隨機圖形模型背後缺乏經濟學賽局理論 (game theory) 所關心的策略性選擇及均衡概念,因此其估計結果並無法提供很好的經濟解釋。
針對於此缺失,本人在文章中為實證研究使用的指數隨機網絡模型,提供一套新的個體理論基礎 (microfoundations)。其中所使用的均衡概念是網絡的穩定性 (stability) 及效率性 (efficiency)。此均衡概念可以套用於非常廣泛的效用函數並且保證均衡的唯一性,避免一般不合作賽局中的多均衡解所造成實證模型的不完整性 (incompleteness)。
如前所述,此文章所提出的網絡形成實證模型,是目前文獻上最一般化的模型,本人也在文中藉由此模型來討論模型誤設所可能產生的估計誤差問題。所得到的結果,對於實證研究者在模型選擇上是相當有用的參考。
得獎感言
感謝評審委員肯定我的研究工作及成果,並給予我傑出研究獎的鼓勵。我將利用此次得獎,向臺大經濟系及中研院經濟所教育我的師長及前輩致敬。另外,也期許自己負起承先啟後的使命,除了繼續精進自己的研究工作外,也帶領及啟發更多下一代的年輕學子投入經濟領域的研究。
我也要藉此機會感謝我的太太及兩個女兒。有了她們的陪伴和包容,才能使我專注於研究工作。我太太一直是我的伯樂,不管在我工作順利或是挫折的時候,始終對我信心滿滿,有了她的支持,我將繼續努力,將工作推向另一個高峰。
個人勵志銘
做學問如逆水行舟,不進則退。
- 基礎研究超前部署
- 豐沛國家科研人才